我要收藏
公共资源调用站点
文章分享
各县(市、区)人民政府,各开发园区管委,市政府各委办局:
为进一步规范地价管理,加强政府对玉林土地市场的宏观调控,促进土地优化利用,保障国有资产的合理收益,根据《中华人民共和国土地管理法》等法律法规及相关文件规定,我市委托技术单位开展了玉林市本级耕地园地林地草地定级与基准地价制定工作,成果已通过自治区自然资源厅审查验收。现将《玉林市本级耕地园地林地草地定级与基准地价成果》予以公布,自公布之日起实施。
玉林市人民政府
2025年 7月 22 日
(此件公开发布)
玉林市本级耕地园地林地草地定级与基准地价成果
根据《自然资源部办公厅关于做好园地林地草地定级和基准地价制定有关工作的通知》(自然资办函〔2023〕399号)和《广西壮族自治区自然资源厅办公室转发〈关于做好2022年度自然资产评估评价有关工作的通知〉》、《广西壮族自治区自然资源厅办公室关于做好园地林地草地定级和基准地价制定有关工作的通知》等文件精神,我市本级开展了耕地园地林地草地定级与基准地价制定工作。有关成果内容如下:
一、玉林市本级耕地园地林地草地定级和基准地价的对象及范围
玉林市本级2022年度国土变更调查数据库中确定的耕地、园地、林地和草地,范围为玉林市玉州区(包括玉城街道、南江街道、城西街道、城北街道、名山街道、仁东镇、仁厚镇、大塘镇、茂林镇)和福绵区(包括福绵镇、成均镇、樟木镇、新桥镇、沙田镇、石和镇)。本次玉林市本级耕地园地林地草地定级和基准地价评估范围内,耕地园地林地草地总面积共 95752.01公顷,总图斑数共 128218个。
二、玉林市本级耕地园地林地草地基准地价内涵
本次玉林市本级耕地园地林地草地基准地价估价对象由耕地、园地、林地和草地4种类型地类组成,不同类型用地的基准地价内涵如下:
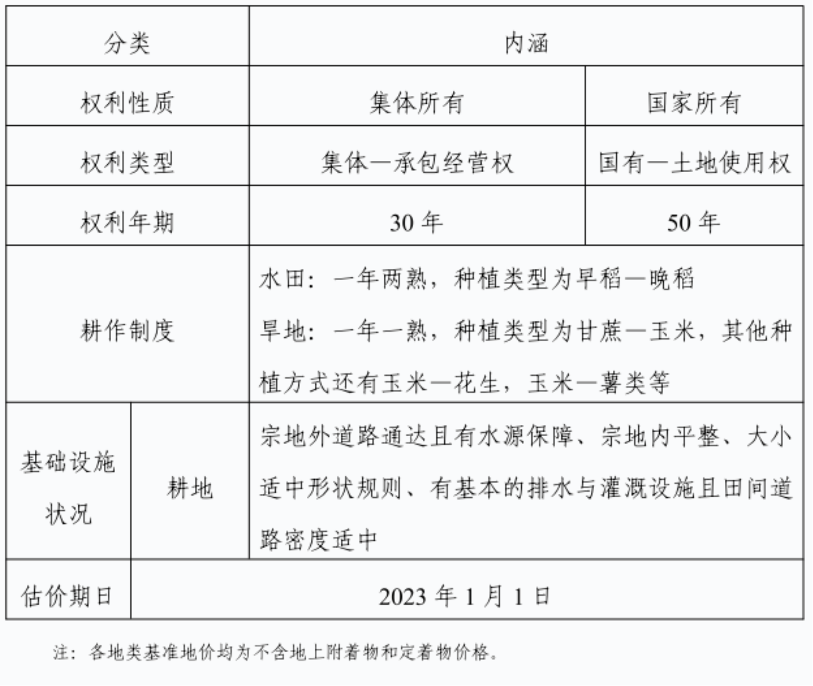
(一)耕地基准地价内涵设定
耕地基准地价是根据政府需求对耕地不同级别或不同均质地域,正常市场水平(平均利用水平和生产力水平)及平均基础设施条件下,按照水田(含水浇地)、旱地分别评估的在估价期日 2023年 1月 1 日,承包经营年期 30年的集体土地承包经营权价格,使用年期 50年的国有土地使用权价格。
玉林市本级耕地基准地价内涵表

(二)园地基准地价内涵设定
园地基准地价是根据政府需求对园地不同级别或不同均质地域,正常市场水平(平均利用水平和生产力水平)及平均基础设施条件下,按照果园、茶园、其他园地分别评估的在估价期日2023年 1月 1 日,承包经营年期 30年的集体土地承包经营权价格,使用年期 50年的国有土地使用权价格。

(三)林地基准地价内涵设定
林地基准地价是根据政府需求对林地不同级别或不同均质地域,正常市场水平(平均利用水平和生产力水平)及平均基础设施条件下,在估价期日 2023年 1月 1 日,承包经营年期 30年的集体土地承包经营权价格,使用年期 50年的国有土地使用权价格。

(四)草地基准地价内涵设定
草地基准地价是根据政府需求对草地不同级别或不同均质地域,正常市场水平(平均利用水平和生产力水平)及平均基础设施条件下,在估价期日 2023年 1月 1 日,承包经营年期 30年的集体土地承包经营权价格,使用年期 50年的国有土地使用权价格。
三、玉林市本级耕地园地林地草地级别与基准地价成果
玉林市本级耕地园地林地草地定级与基准地价成果表

四、玉林市本级耕地园地林地草地定级与基准地价评估成果图件








文件下载: